这几家婚介继续上榜投诉榜单!2026年3月婚介机构实体门店投诉量前10位名单公布!
(2026-04-30 )
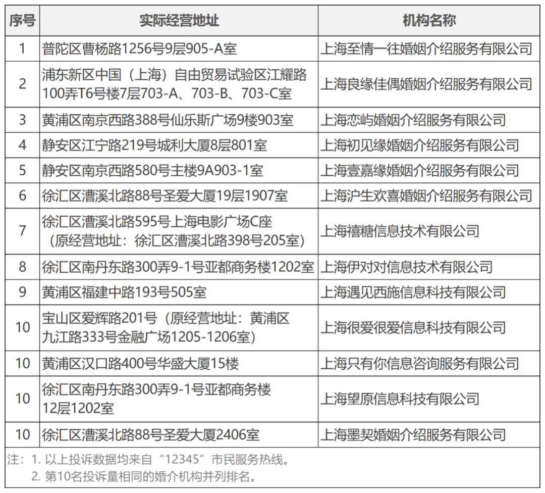
2026年3月“12345”市民服务热线统计数据显示,本月部分婚介机构投诉量仍居高不下,其中上海至情一往婚姻介绍服务有限公司17件、上海良缘佳偶婚姻介绍服务有限公司10件、上海恋屿婚姻介绍服务有限公司10件、上海初见缘婚姻介绍服务有限公司7件、上海壹嘉缘婚姻介绍服务有限公司6件,继续上榜投诉榜单。消费者在选择婚介服务时务必提高警惕,审慎签订服务合同、理性消费,切实维护自身合法权益。
为进一步规范婚介行业诚信经营,提升婚介机构服务质量,市婚姻介绍机构管理协会现公布本市2026年3月实体门店投诉量前十的婚介机构名单,具体名单如下:
2026年3月婚介实体门店投诉量前10名单

投诉渠道
婚介服务消费者与婚介机构发生消费争议时,可依据合同中约定的投诉处理条款及联系方式,先行与婚介机构协商解决;协商未果的,再向上海市婚姻介绍机构管理协会投诉调解(投诉电话:021-54197163、021-54197263)。
重要提醒
自2025年10月起,市婚姻介绍机构管理协会将由会长、副会长、理事和相关领域专家轮值,为来访人员提供专业咨询、纠纷调解等服务。
接待时间:每月第一个星期一(节假日顺延至下个星期一)上午9:30-11:30
接待地址:北京东路668号G区9楼B906
联系电话:021-54197163、021-54197263
市婚姻介绍机构管理协会向婚介服务消费者提示:
1. 理性认知:理解婚介服务的“桥梁”作用
婚介服务旨在为单身人士拓展社交机会、创造相识可能,其本质是建立“连接”与提供“介绍”,而非对婚恋结果作出全面保证。婚恋关系的真正建立与长远发展,始终依赖于双方的性格契合、价值观匹配及生活理念协调等多方面因素。
2. 审慎选择:主动核实机构资质与信用状况
在选择婚介服务机构前,建议消费者通过以下权威渠道进行必要的背景核实:
企业信息查询:登录“国家企业信用信息公示系统”,查阅机构的工商登记信息、经营范围、行政处罚记录及经营异常状况,全面掌握企业基本运营情况。
行业协会参考:关注“上海市婚姻介绍机构管理协会”官方网站或微信公众号,了解行业自律规范及动态信息,优先选择执行《上海市婚姻介绍服务机构合规经营指引》,严格落实“3至7天冷静期”的合规机构。
政府公信名单:参考“上海发布”等官方平台公示的“诚信践诺经营机构”名录,此类机构通常具备更强的合规意识与服务可靠性。
在核实过程中,若遇机构以“商业机密”等为由拒绝提供基本信息,或回避签约前必要的查询环节,请务必提高警觉,审慎决策。
此外,签约时确认企业是否长期处于行业警示或经营异常状态,并注意观察经营场所是否存在多主体混同办公、宣传主体与合同签约方不一致等潜在风险情形。
3. 防范虚假宣传:仔细核对服务承诺与履约细节
婚介服务签约前,请认真比对机构宣传内容与实际约定服务范围是否相符。如对当前服务存有疑虑或不满意,应审慎对待后续升级消费建议。同时,建议留意服务人员是否属于机构正式全职员工,并主动了解服务红娘或顾问的从业背景信息,并将其姓名、联系方式等关键信息明确载入合同条款,以保障服务过程的连贯性与可追溯性。
4. 明晰维权路径:事先确认投诉与救济渠道
签订服务合同前,请务必仔细阅读涉及投诉处理、争议解决方式及机构有效联系方式的相关条款。建议妥善记录行业专属投诉渠道信息,以备后续需要时使用:上海市婚姻介绍机构管理协会投诉电话为021-54197163、021-54197263。
5. 依法行使权利:持续关注“3至7天冷静期”条款
2026年,在市民政局与市市场监管局的共同指导下,市婚介管理协会正积极推进《上海市婚姻介绍服务合同示范文本(实体店版)》的全面应用。消费者签约前,应主动确认合同是否采用该示范文本,并重点查看其中关于“3至7天冷静期”的条款是否以显著方式予以提示。
我们要求各婚介机构自觉遵守行业规范,主动践行《上海市婚姻介绍服务机构合规经营指引》,全面推广使用规范合同文本,严格落实冷静期制度,健全内部投诉处理机制。唯有以诚信为本、以服务为根,才能共同构建健康可信的婚介服务生态,为消费者创造真正有价值的婚恋服务体验。