致敬!全国“敬老文明号”和“敬老爱老助老模范人物”名单公布,上海36个集体、57名个人上榜!
(2025-10-29 )
全国老龄工作委员会办公室关于表彰
全国“敬老文明号”和全国“敬老爱老
助老模范人物”的决定
各省(自治区、直辖市)和新疆生产建设兵团老龄工作委员会办公室,全国老龄工作委员会各成员单位:
尊老敬老是中华民族的传统美德,爱老助老是全社会的共同责任。以习近平同志为核心的党中央高度重视老龄工作,习近平总书记躬身垂范,在全党全社会树立孝亲敬老的鲜明导向,并对广泛动员社会参与老龄事业,凝聚积极应对人口老龄化工作合力,作出一系列重要指示。近年来,在以习近平同志为核心的党中央坚强领导下,社会各界积极关心关爱老年人,广泛开展敬老爱老助老活动,落实完善老年优待政策,持续提升社会保障、养老服务、健康支撑能力水平,加强老年人权益保障,推动促进老有所依、老有所养、老有所为、老有所乐、老有所安,不断增强广大老年人的获得感、幸福感、安全感,涌现出一大批先进典型。
为表彰先进、树立榜样,进一步激励和动员全社会重视、支持和参与为老服务,营造敬老爱老助老社会氛围,根据全国老龄工作委员会办公室《关于开展2025年全国敬老爱老助老活动评选工作的通知》,经逐级推荐、审核和公示,现决定,授予北京市东城区东直门街道市民活动中心(党群活动中心)等1290个集体全国“敬老文明号”称号,授予高翔等1990名个人全国“敬老爱老助老模范人物”称号。希望受到表彰的集体和个人珍惜荣誉、再接再厉,充分发挥模范作用,引领带动全社会传承弘扬中华优秀传统美德,积极营造敬老爱老助老文明风尚,共建老年友好社会,为全面提升老年人生活质量、增进老年人福祉、促进新时代老龄事业高质量发展贡献更大力量。
各地区、各成员单位要广泛开展先进典型宣传学习活动,充分发挥榜样教育人、鼓舞人、引领人的重要作用,把榜样力量转化为社会各界尊老敬老、爱老助老的生动实践;要聚焦老年人的急难愁盼问题,用心用情做好老龄工作,完善政策举措,营造良好社会环境,切实把老年人生活保障好、作用发挥好、权益维护好,凝心聚力谱写新时代新征程老龄事业高质量发展新篇章,为以中国式现代化全面推进强国建设、民族复兴伟业作出新的贡献!
全国老龄工作委员会办公室
2025年10月17日
全国“敬老文明号”名单
上海市(36个)

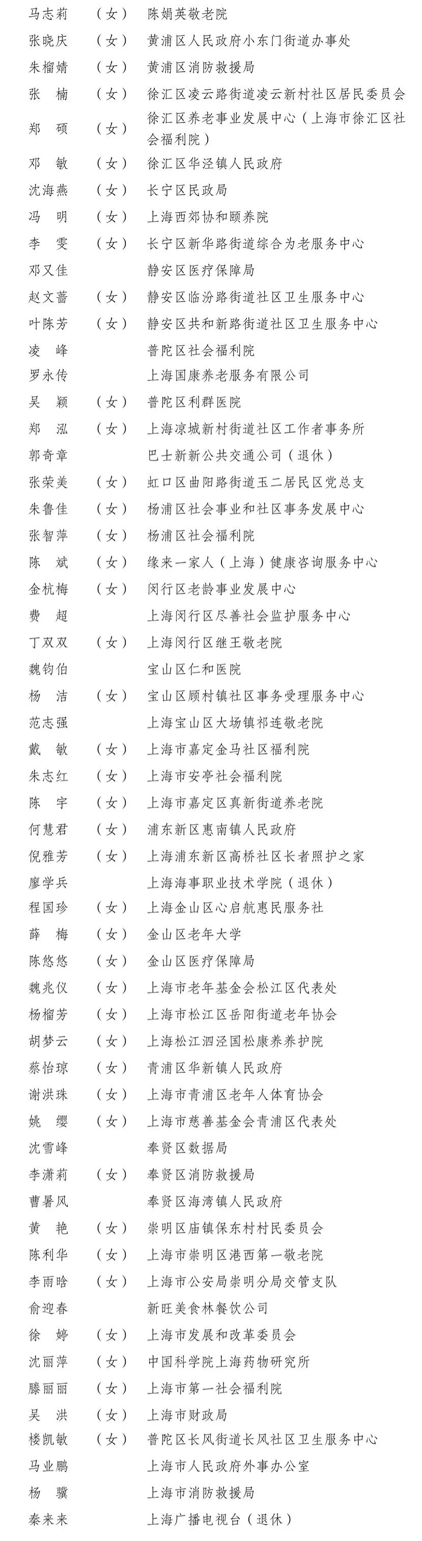
全国“敬老爱老助老模范人物”名单
上海市(57名)
